365英国上市官网在线 365英国上市官网在线

本科生教育
    教學研究
當前位置: 首頁 >> 本科生教育 >> 教學研究 >> 正文
    歐林模式:工程教育教學改革創新的典範
    2023年05月08日 09:27

歐林模式:工程教育教學改革創新的典範

    

美國富蘭克林·歐林工學院(Franklin W. Olin  College of Engineering,簡稱“歐林工學院”)建立于1997 年,是美國歐林基金會(Franklin W. Olin  Foundation)為培養新型創新創業工程人才組建的工程學院。歐林具有獨特的使命,即創建工程教育改革的“實驗室”,形成了歐林工程教育課程教學改革的“金三角”,即“歐林三角” (Olin Triangle),使其在短短的二十幾年時間裡就取得了令人矚目的成績,并迅速跻身美國優秀大學行列,其畢業生的優異表現獲得越來越多的社會認可。

 

美國富蘭克林·歐林工學院

一、獨特的使命:

創建工程教育改革的“實驗室”

歐林工學院的創校準則規定,學校的使命是為美國乃至全世界工程教育發展,持續做出重大貢獻。當然,待在教室裡教學生,是無法完成這一使命的,這就要求師生必須走出校園,走向世界,具有創新思維的意識和能力。因此,從本質上說,歐林工學院的使命從一開始,就是要成為一個教育實驗室,是一個從事工程教育設計和再設計的國家實驗室。

基于學校的使命,歐林工學院的教育目标明确提出培養具有創新能力以及創業能力的工程領軍人物。學院不僅緻力于培養優秀的“創新型工程人才”,還鼓勵學生成為科技界、商界、醫學界或其他藝術方面的傑出人物。對未來學生的要求不是技能單一、知識面狹窄、就業選擇面小的傳統“工程師”,而是能夠面對全球化挑戰、應對複雜的技術、社會、經濟形勢和政治局面、能在多個行業,如法律、醫學、商業等行業創業的優秀人才。

歐林學院對好工程師的要求是:必須具備紮實的工程技術基礎知識;工程師設計的産品必須符合客戶的需求;必須培養工程師的創新能力與創造性;必須了解如何計劃、融資以及市場銷售。歐林工學院不單單注重學生的數學和自然科學成績,還強調學生應保持廣泛的學術性和愛好,學生不需要以工程師為一生的職業理想,而是可以結合自己的興趣最終确定自己的職業。

歐林工學院三個主要專業的培養目标相同并且都要達到美國工程與技術鑒定委員會(簡稱 ABET)與“工程标準 2000(EC2000,Engineering Criteria 2000)”的十一條要求。

表1:ABET EC2000 的十一條要求



表2:歐林工學院三個專業所制定的共同培養目标

undefined

二、課程改革:

構建以學習為中心的歐林課程體系

歐林工學院的課程設置獨具特色,開設電氣與計算機工程、機械工程、“工程綜合”(生物工程、計算機、設計、材料、系統)三個主要專業。突出多學科集成、跨學科學習、課程群教學,其中,大一的“綜合課程集合”用一個統一的項目将學生學習到的兩個學科領域的知識結合起來,大四的高級工程項目 SCOPE,使學生在畢業前,以團隊的形式,在導師的帶領下,通過長達一年的時間,為實際的贊助客戶完成真實的專業項目作為畢業考核的重要方面。歐林工學院與美國名列前茅的創業教育的柏森學院(Babson College)、美國知名文理學院威爾斯利學院(Wellesley College)建立了正式的合作關系,采用“聯課”的方式,聘用其學院的優秀文科教師擔任基礎課程的教學工作,與各學院一起緻力于探索新的跨學科的方法解決教育教學中的問題,擴展學生的知識面,豐富學生的知識結構,發展學生興趣和特長。

歐林工學院的課程設置基于主動學習與跨學科學習理念,圍繞實踐工程項目學習進行。歐林工學院鼓勵學生發展個人興趣,并以“矢志不渝的追求”個人智力研究和藝術興趣為宗旨,幫助學生開發多種智力,相信學生在接受工程教育的同時,可以發現自身其他方面的特長,學生通過熱切地追求内在興趣,最終發現适合自己智力特點的職業和業餘愛好。

歐林工學院根據人類的思維方式多元化和認識世界的途徑多樣化這一特質,剔除單一的工程科學教學内容,在設置了專業性極強的工程教育課程的同時,還設有豐富的藝術、人文、社會科學方面的基礎課程,學生學習内容豐富多樣,使學生“各盡所能”、“所有所長”,充分挖掘學生的各項潛力,提升學生學習、成長和職業發展的機會。

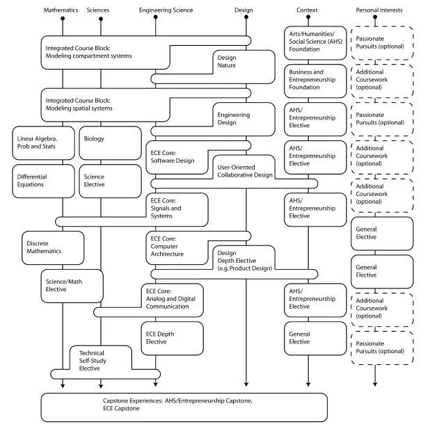
歐林工學院的學生總共需修完 128 個學分,包括以自然科學為主要内容的 SCI、工程基礎知識為主的 ENGR、以數學為主的 MAH 這三個課程組成的理論基礎課程,以及 AHSE 包括藝術、人文、社會科學和經濟管理為主的綜合課程。其中,SCI、MTH、ENGR、AHSE 分别至少應修 26、16、49、32 個學分(見表3)。

表3:“歐林三角”課程模型學分分布

undefined

歐林工學院不僅從知識所涉及的内容上将課程分為四類(SCI、MTH、ENGR、AHSE),還根據課程學習難度将其分為三個階段,分别為初級階段(Foundation)、專業階段(Specialization)、實踐階段(Realization)。三個階段分别對應初級課程、中級課程以及高級綜合型課程。大學前三個學期為基礎階段,課程包括數學、工程原理、物理學、化學、人文藝術等。學生通過基礎階段的學習基本完成數學與自然科學的學習,為以後的工程專業知識學習打下堅實的基礎。專業階段從第 4學期開始至第 6 學期結束,學生在這一階段充分了解自身的興趣并确定專業方向,選擇特定的工程領域進行深入研究和學習。這一階段,沒有單獨的數學與自然科學課程,課程主要以工程學專業知識為主,藝術人文社會科學為輔,結合工程項目參與,将學與做緊密結合,最後一學年為終極設計項目(SCOPE),包括工程實踐與高級工程項目設計。以上課程階段劃分符合工程教育的發展以及工程專業知識的掌握規律。(見表4)。

表4:歐林工學院的整體課程計劃

undefined

三、課程教學變革的特點:

基于項目教學的體驗式學習

歐林工學院以電氣與計算機工程、機械工程、“工程綜合”(生物工程、計算機、設計、材料、系統)為主要專業,以傳統的教學方式傳授工程基礎專業知識,教師以課堂教學的形式授課,通過給學生講授專業知識,學生提出相關問題,積極參與課堂讨論、分組學習、團隊學習等形式獲得相關工程基礎知識。在強調基礎授課的同時,學院還突出“基于項目”的體驗式教學,提倡學生學與做相結合,學院為學生提供可動手實踐學習的實驗室,學生在導師的帶領下,以團隊為導向參與真實工程項目,學生開放式解決問題,并制定了以能力為基礎的評估體系,學生有反饋驅動式提高、靈活的項目方案選擇權利。運用體驗式教學,重點為學生創設知識運用環境,讓學生通過解決學校與企業合作的具體、實際的工程項目問題,來檢驗學生在學校所學到的理論知識,從而讓學生更加深入理解所學理論知識,增加實際工作經驗,将所學到的知識進一步運用實踐,并能在未來獲得更好的能力和解決工程問題的方法。

歐林的課程教學變革具有如下特點:

第一,學生入校第一天就接觸到工程問題——而不是要等修完一年或更長的數理課程後。這些工程課程通常都是以現實世界的問題為主題,以動手設計和制作為主、老師啟發引導為輔的形式展開。

課程強調理論知識的綜合與應用。從第一年起,學生就接受人文、藝術、社科與創業精神的訓練,并且學會如何把這些知識應用到所有的工程課程中去。通過這些課程,學生學會溝通與交流技能、把課堂知識與課外應用相結合。最後一年,學生用一半的時間完成畢業設計,設計課題直接面向産業或者市場需求。很多知名企業會與學校師生共同定義開放式設計課題,并且負責五萬美金的課題費用以及學生課題的指導工作。這類實戰讓學生學到了傳統教育學不到的職業技能。選擇創業的學生也可以通過市場調研自定課題。

每一門課程都會從十個維度去評估其有效性:①動手能力(Hands-on skills);②設計與創造能力(Design  and Creativity);③場景式學習(Content learning);④批判思維(Critical thinking);⑤與實際相結合能力 (Real-world context);⑥學科融合(Disciplinary integration);⑦溝通能力 (Communication skills);⑧團隊合作能力(Teaming and collaboration);⑨内在驅動力 (Intrinsic motivation);⑩自主學習能力(Self-directed learning)。

第二,以學生為中心,學生也是歐林教改實驗的聯合創始人。學生參與課程設計、課程輔導、新生招收和學校組織的各類活動。很多學生自定專業、自己選擇課外活動以及追随自己的職業興趣(Passionate pursuit)。

圖1:歐林師生共同構建課程



注:(a)與一組歐林學生溝通交流,聽他們眉飛色舞的介紹個人興趣以及參與的項目(b) 學生在QEA課程通過到立小車來學習控制原理場景 (c)師生課堂讨論一景。

 

第三,多學科融合以及團隊合作精神的培育。很多課程通過項目載體把多學科知識巧妙融合起來,再通過動手實驗、啟發式學習、翻轉課堂、失敗分析等方法讓學生學會如何融合與應用多學科知識。一年級第二學期和二年級第一學期,學生必修的兩門課程Quantitative Engineering Analysis (QEA,相當于4門課) 就是一個極好的例子。

QEA 1的第一個模塊(Module),學生需要設計一艘滿足某些要求的船,并使之能浮起來。老師并沒有告訴學生們如何做。經過短暫的困惑後,學生決定動手試,自己查資料與專利,東西做出來後開始做實驗,但基本都失敗了。老師這才啟發學生需要建立一個模型,并且用Matlab仿真軟件去分析和優化設計。為此,學生需要學習力學去建立數學模型,再用多元微積分去分析船的性能,用線性代數和Matlab仿真軟件去優化設計參數。優化後,大部分小組的設計都能浮起來,但仍有部分達不到要求。老師随後把大家聚在一起,分析為什麼達不到要求以及如何去改進。這個模塊把部分力學知識、多元微積分知識、線性代數知識和仿真軟件的使用融合起來,再加以機械設計與制作實踐,讓學生從失敗中學習。學生的團隊合作能力和表達溝通能力都得到很好鍛煉。在經曆多次失敗後成功,他們可以獲得很大的成就感。

第二個模塊是設計與開發一個人臉識别軟件。這個模塊需要融合線性代數裡的本征函數(eigenfunction),線性回歸(linear regression),主成分分析(principal component analysis,PCA) 等知識以及編程技巧。

第三個模塊是設計一款巡線機器人。學生需要融合和應用微積分的參數曲線表達、梯度算法、動力學和坐标變換等知識,來制作并調試成功一個巡線機器人。

圖2:把材料科學與固體化學融合的項目制課程案例



 

圖2是一門融合材料與化學等的項目課程介紹。圖3 展示了課程交叉融合的結構圖。早期以數學、科學與核心工程課程的融合以及設計課程與工程和AHS課程的融合為主。後面通過畢業設計課程把所有前面所學與企業和市場需求融合起來,學生學會實戰經驗。

圖3:歐林的課程融合體系框架



注:早期把數學與科學以及工程融合起來,設計與工程以及HAS課程融合起來。Capstone(SCOPE)課程把前面所學與企業需求以及市場需求融合起來。

第四,以人為本的課程設計。專注設計思維訓練與工程實現相結合的設計課程最少有5門,占到課程總數的20%或者更多(畢業設計課程相當于4門課程)。課外活動課程比如各類比賽也包含設計思維訓練。第一學期的Design Nature(設計導論),第二學年的Principles of Engineering, User-Oriented Collaborative Design, 第三學年的Design Depth,以及第四學年的畢業設計SCOPE。

第一學期的Design Nature由兩個設計模塊組成。第一個模塊訓練學生觀察能力,以hopper(跳躍動物)為主題,讓學生去自然界觀察并選定一款自己喜歡能跳的動物,研究并理解其機理,随後設計并制作出原型。整個時間大約一個月。第二個項目兩個月左右,為小學四年級學生(10歲左右)設計一款玩具。學生團隊要去合作小學觀察小學生活動、并進行客戶訪談。随後分析用戶需求,提出多種解決方案,并根據客戶反饋再優化方案,最後做出一款産品原型并讓潛在客戶來評估(見圖4)。

圖4: 第一學期的Design Nature課程項目教學模塊



注:項目教學模塊由一個培養學生的觀察能力的模塊和一個訓練解決用戶需求的模塊組成

 

第五,領導力的培養。學生通過一系列的團隊項目鍛煉,充分掌握了團隊合作能力——即無論是作為一個團隊隊員還是負責人,如何溝通、共事,如何化解矛盾與沖突,如何傾聽、表達不同意見等。學生還可參加學生主導、學校支持(資金與場地)的各類興趣俱樂部。此外,學生還可參加老師根據自己興趣組織的小組活動,比如音樂、烹饪等。學校也支持學生自己定義的課外興趣活動。

概括起來,歐林學生在四年的學習過程中,将要學習:

• 25-35門從設計到制作的多學科融合課程;

• 每學期都要展示項目成果;

• 由企業聯合出題并負責5萬美金的畢業設計課程費用;

• 豐富的課外活動内容;

• 企業實習計劃(98% 學生一次,89%學生兩次以上)(見圖5)。

圖5:機械工程專業某4年級學生上的課程



四、選拔評價:

學生選拔和教師考評方式

 

在實施項目制教學時需要面臨教師考評與學生選拔的挑戰,歐林工學院有其獨特的學生選拔和教師考評機制。

(一)學生選拔。在确定了辦學理念和課程體系框架後,歐林于2001年招聘了30名學生夥伴來參與課程開發。如何讓本來可以去MIT或哈佛大學的優秀學生放棄那些機會來加入一所還不存在、沒有名氣的小學校的教改實驗?歐林的創業者們費勁心思制作了一些能打動人心的宣傳資料(圖6),告訴那些學生比去MIT或哈佛更牛逼的事就是拒絕它們。

圖6:歐林課程測試宣傳頁



 

很多申請歐林的學生都有過FIRST機器人比賽(或其它賽事)的經曆。學校從一千多優秀申請者裡,挑選300人分三批參加學校設置的候選人周末(Candidates’ weekend)。學校老師、畢業生和其它志願者會與候選人一道,組成一個個團隊,用兩天時間參加多種活動,通過這些活動了解學生如何與人相處,如何團隊合作,以及他們的個人志向、價值觀等。最終,學校會錄取九十多位同學。

(二)老師考評。沒有院系,沒有終身教職,沒有研究生/博士學位授予權的歐林又是如何招聘到優秀的教師并且能留住他們的呢?歐林考評标準如何定?

2012年,學校成立了一個委員會,制定符合學校定位的教師評估機制。委員會采用了使用者導向合作設計(User-Oriented Collaborative Design )的方法,收集大量信息資料,采訪每一位老師、校長、校董等相關人員, 舉行各種研讨會、聽證會,傾聽相關人員的意見,歐林教師考評委員會用兩年時間,用設計思維方法,與各相關人員通過大量的調研與研讨會,設置了高度認可的教師考評标準和方法。新的考評體系激發了老師創新教學的熱情,為培養未來的創新者堅定了體系保障。

五、課程教學改革成效:

成為公認的全球工程教育領袖

從2002年才正式招生以來,歐林工學院目前有14屆畢業生。每年招收80多個學生(接近50%為女生),到今年6月份,共有1100左右校友(年齡最大的35歲左右),畢業率達93%(美國平均隻有50%)。其中,37%的畢業生(5年内接近50%)會讀研究生,76%在理工科領域,24%非理工科領域(體現學生廣泛的興趣和很強的适應性)。前五名研究生學校分别是MIT,斯坦福,哈佛,CMU和加州大學伯克利分校。就業的學生平均薪酬是83,345美元(高于MIT)。就業公司包括谷歌、蘋果、Facebook、Amazon等著名公司。超過80%的學生感覺非常喜歡他們的工作。超過25%畢業生兩年後參與創業活動(比例甚至超過斯坦福)。學生給學校捐款比例全美最高(學生認可學校為他們創造的價值)。

為推動新工科教育改革(New Engineering Education Transformation NEET), MIT委托高等教育咨詢專家Ruth Graham博士發表了《全球一流工程教育發展現狀》(The global state of the art in engineering education)的咨詢報告。來自全球的工程教育權威專家一緻公認,歐林是全球工程教育的領袖(圖7),排在了MIT,斯坦福等百年名校前面。

圖7:新工科教育改革成效排名



注:(a) 受MIT委托、由高等工程教育咨詢專家Ruth Graham發表的咨詢報告。(b) 來自全球的工程教育專家一緻公認歐林是全球工程教育領袖,超越了MIT、斯坦福等名校。

改革成功的原因:“從人到人”理念的實現

從2000年起,該校已經接待來自全球50多個國家,800多家大學的2500多次訪問,校長米勒(Miller)教授也獲得了美國工程院最高的工程教育獎(Gordon Prize)。一所創立才20年,每年才80多位學生,沒有研究生的學校(在國内隻能算二本學校)是如何取得如此了不起的成就的?概括起來其成功的秘訣如下:

其一,從人到人(starts with people and ends with people)的課程理念。歐林課程是基于這樣一個理念:工程教育從人開始:理解我們為誰設計,他們的價值,以及在哪裡存在創造價值的機會;工程教育又以人為依歸:欣賞我們工作的社會,在世界上做出積極的改變。在歐林,學生學習如何預見積極的變化,以及如何實現這種變化。也就是要先學會理解人的需求,價值觀和痛點/機會,以及工程的社會作用。學會構思能改變人類的工程創新,并且讓其服務于人類。傳統工科教育面窄,學生隻會回答問題而不會找問題,更不會把問題解決方案從實驗室走出來,進入現實世界——歐林的課程體系克服了這些問題。

其二,機制創新。由美國企業家創辦的歐林基金會從1945年起資助了美國58所大學的78個基建項目。後來基金會發現,許多大學在大樓修好後,之前申請計劃所說的教育改革項目基本沒有實現,對于一所大學,硬件建設不容易,軟件建設更難。經過調研,基金會發現全面深刻的工程教育改革确實很難在已有大學的工學院裡甚至是沒有工學院的大學裡進行。基金會最後決定頃其所有創辦一所小規模的工學院,作為工程教育改革的實驗室,為工程教育改革闖出一條路來。

1997年,學校完成注冊。1999年,對傳統工程教育頗感無奈的愛荷華大學(Iowa)大學工學院院長米勒(Rick Miller)擔任創校校長。随後,一批來自名校、理念相同的教授,以及對傳統工程教育不滿的企業高管相繼加盟成為創校團隊成員。經過大半年的走訪調研和深刻讨論,歐林的創業者們重新定義了工程, 認為工程包含知識,卻不是知識體,而是一個過程,是一個疊代變化的過程(Engineering is a process. It’s a process of iterative change)。

其三,思維創新。基于對工程的重新界定,他們認為工程師是“想前人不敢想、且能排除萬難去實現之的工程人才”(Envisioning what has never been, and doing whatever it takes to make it happen)。一個工程師必須具備五種思維:

(1) Collaborative mindset(團隊合作思維);

(2) Entrepreneurial mindset(創業者思維);

(3) Interdisciplinary mindset(跨學科思維);

(4) Global mindset(全球思維);

(5) Ethical mindset(倫理道德思維)

為實現上述目标,學校必須考慮三個問題:Whom we teach (什麼樣的學生)? What we teach(教什麼)? How we teach(如何教)?

利用設計思維方法,學校于2001年,招募了30位高中畢業生作為學生合夥人(Student Partner),用一年的時間去檢驗新的課程體系和學習方法。經過不斷的疊代,最後初步形成了歐林獨特的課程模式(The Olin Way):即①數學與科學課程(Math and Science courses);②工程核心課程(Engineering Core);③專業課程(Major-specific courses);④藝術、人文、社科與創業課程(Arts, Humanities, Social Sciences and Entrepreneurship, HAS)。

學生每學期選修4門課,最低120學分畢業。考慮到學生畢業後在團隊項目裡的定位,學生可選擇常見的電機與計算機工程(Electrical and Computer Engineering, ECE),機械工程(Mechanical Engineering, ME),或者工程+某個專注領域 (concentration) , 比如工程+生物工程,工程+機器人,工程+計算,工程+設計,工程+創業等。學生甚至可以根據自己的興趣在老師的指導下設計自己的專業,比如工程+物理,工程+音樂等,隻要能滿足一定的寬度、深度和連貫性要求即可。

綜上所述,歐林工學院從創建美國國家工程教育改革“實驗室”的特殊使命出發,重新定義工程和工程師;歐林以課程教學改革為“抓手”,實現創新工程教育人才培養目标。通過對“歐林三角”課程模型、課程特點、教學方式以及學生錄取和教師評價機制的分析,可以看出歐林是公認的全球工程教育領袖,是工程教育改革創新的典範。歐林工學院高等工程教育發展過程中,将工程教育理論知識學習與工程實踐項目相結合,“學與做”貫穿四年,這種獨具特色的“做中學”教育方式地體現了實踐是認識的基礎和來源,它推動認識的發展,并檢驗認識正确與否,在認識活動中起決定性作用;歐林工學院從創辦至今,各項舉措都取得了顯著成效,正是由于歐林工學院另辟蹊徑的教育舉措才使得其創新型工程人才培養模式得以順利實現,各工科院校紛紛借鑒和學習。

參考文獻:

[1] 李澤湘:颠覆創新人才培養的歐林經驗.悉尼協議研究院 [EB/OL].[2019-05-22]. https://mp.weixin.qq.com/s/4_FXOG5LBqb31ep2_s7GIg

[2]“The Olin curriculum, Thinking towards the future”, M. Somerville, et al, IEEE Transon Education, pp. 198-205, 2005.

[3] Olin College of Engineering. Full-time Faculty. [EB/OL].[2019-05-22]. http://www.olin.edu/faculty/

[4] Olin College of Engineering. The Olin curriculum. [EB/OL].[2019-05-22]. http://www.olin.edu/academics/curriculum/

[5] “The current and future role of technology and innovation centres in the UK”, a report by Dr Hermann Hauser for Lord Mandelson, Secretary of State Department for Business Innovation & Skills, 2009.

[6] The global state of the art in engineering education, New Engineering Education Transformation, Dr Ruth Graham, MIT 2018.

[7]“Remaking Engineering Education for the Innovation Economy”, Dr Richard Miller, Presentation at HKUST IAS Distinguished Lecture Series, Dec. 12, 2018.

[8] Olin College of Engineering. the Academic Experience. [EB/OL].[2019-05-22]. http://www.olin.edu/academic-life/experience/